【飞瓜快数】2025年10月飞瓜快手直播电商月报

报告研究综述

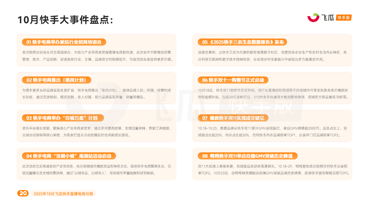
10月18日,快手双11购物节正式开启,平台以数千亿流量补贴、20亿用户红包等多重红利点燃消费热情,带动了整体市场的活跃度,成为平台销售热度的关键引爆点。


对此,飞瓜数据快手版出品《2025年10月飞瓜快手直播电商月报》,回顾10月快手电商营销趋势及热卖品类,为品牌商家接下来生意增长提供参考。


扫码关注果集微信公众号

免费下载报告

Your Image
咨询果集产品或服务

微信扫一扫
为您提供1v1专属服务